日本消化器病学会北海道支部

ホーム » 会則・細則

会員の皆さまへ

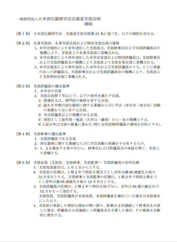
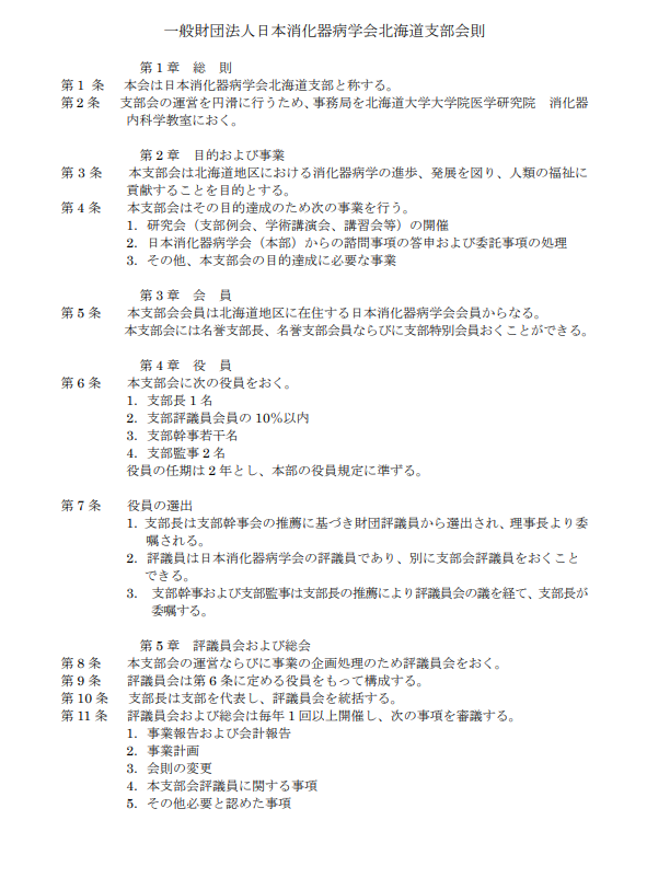
 北海道支部会則・細則

  • 市民の皆さまへ
  • 会員の皆さまへ
  • 支部評議員名簿
  • キャリア支援の会
  • 北海道支部例会
  • 支部例会演題申込
  • 教育講演会
  • 専門医・専門医制度
  • 認定施設
  • 支部評議員推薦書
  • 過去の支部例会一覧
  • 専門医セミナー
  • 会則・細則
北海道支部例会演題登録
  • お問い合せ
  • リンク集
  • サイトマップ
  • 個人情報保護規定

一般財団法人 日本消化器病学会北海道支部(事務局)
〒060-8638 札幌市北区北15条西7丁目 北海道大学 大学院医学研究院 消化器内科学教室内
TEL:011-716-1161(内線5918) FAX:011-706-7867

Copyright (C) 2008-2025 THE JAPANESE SOCIETY OF GASTROENTEROLOGY. All rights reserved.